近日,中冶北方“钢铁烧结余热极致利用协同减污降碳关键技术及装备”技术成果再获殊荣,首次成功入选由生态环境部联合工业和信息化部等五部门共同印发的《国家重点推广的低碳技术目录(第五批)》,并首次荣获由辽宁省人民政府授予的辽宁省科学技术进步奖二等奖。




近年来,随着国家双碳战略的深入实施,以绿色低碳为特征的新质生产力,正在加速引领新一轮钢铁行业转型升级。作为冶金行业铁前领域领先技术的代表,中冶北方围绕“减排、降碳、提质、增效”四大核心目标,针对烧结生产全链条持续开展关键技术攻关与生产实践,取得了一系列核心技术突破。“钢铁烧结余热极致利用协同减污降碳关键技术及装备”正是这些技术成果中的实力“优等生”,其整体已达到国际领先水平,先后获得多个奖项肯定,并在鞍钢、兴澄特钢等多个大型烧结工程中成功应用,实现了良好的经济和环境效益。
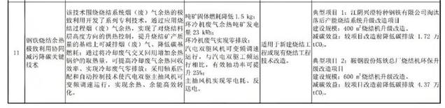
▲研发烟气与冷却废气双循环技术及调质混风装置、分区控压技术等,实现了烧结过程中风、热、氧的按需分配,固体燃耗降低1.5公斤/吨以上,显著提高了烟气循环量和烧结矿的产量与质量;
▲开发烧结大烟道精准取热和环冷机废气余热交叉循环提质技术,环冷机余热吨矿发电量提高至23千瓦·时,实现环冷机废气零排放;
▲首创平面回转台车翻转式环冷机,大幅降低了漏风率,吨烧结矿冷却电耗降至5.77千瓦·时;
▲开发主抽风机变频汽电双驱关键技术,比常规工频汽电双驱工艺的有效轴功率提升25%,主抽风机低电耗运行,可实现反送电。
向“新”而行、向“智”而进、向“绿”而变!在不断寻求技术突破与创新的道路上,中冶北方始终坚信行者无疆。未来,中冶北方将继续紧跟行业发展趋势,不断强化创新链与产业链的深度融合,积极探索行业前沿新技术、新工艺,切实提升自身核心竞争力,为中国钢铁行业加速发展新质生产力、实现绿色低碳高质量发展提供技术源动力。