合成生物学作为21世纪生命科学领域的颠覆性技术,被视为“未来产业”的新核爆点,在科技和产业创新两个层面均具备全面颠覆现有格局的潜力。本文将探讨长三角地区如何通过科技与产业的深度融合与跨区域协同,推动合成生物学的跨越式发展,打造世界级创新高地和产业集群。
长三角成为国内合成生物学科技创新高地
长三角地区的科研实力雄厚,已成为国内合成生物学研究的核心区域,汇聚了10多个院士团队。上海不仅是中国合成生物学的发源地,还是首个合成生物学重点实验室、科学联盟和专业委员会的诞生地,整体科研水平在全国处于领先地位。
从学术成果来看,长三角的多所高校和科研机构在合成生物学领域表现突出。其中,江南大学、中科院上海生命科学研究院、上海交通大学、浙江大学、华东理工大学、南京工业大学等单位在国内发文数量中名列前茅。江南大学在国际合成生物学领域的学术影响力相当突出,国际发文数量排名全球第六。

图1 合成生物学国内发文机构分布
资料来源:通过“篇关摘”字段 ,检索中国知网合成生物学各年度相关文献,截止时间2024年7月31日
本文图表均为作者自绘
表1展示了2018-2021年间,长三角城市在国家重点研究计划中的合成生物学专项承担情况,长三角地区共承担33项,占全国总数的29%,仅次于京津地区。这一系列科研项目为长三角地区的合成生物学发展奠定了坚实的基础。

合成生物学成为推动长三角产业升级的创新引擎
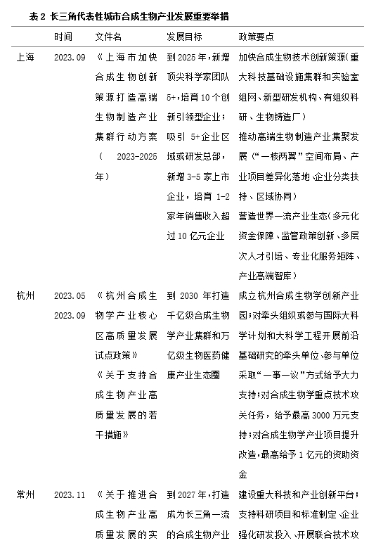
在长三角各大城市,合成生物学不仅是科技创新的重要引擎,也被广泛应用于产业升级和未来产业的培育。上海、杭州、常州和合肥等城市通过一系列政策和行动计划,推动了合成生物技术向高端制造、生物医药和新材料等领域的产业转化。(见表2)


各地根据自身的科研和产业基础,积极抢占合成生物产业发展的先机,普遍采取“科技研发-成果转化-产业集群”的发展模式,打造合成生物领域的产业创新高地。同时,产业集群化发展备受重视,各市规划建设特色产业园区,利用产业引导基金和先导基金等工具,营造一流的产业发展生态。
具体来看,上海更加注重提升创新策源能力,致力于建设具有全球影响力的高端生物制造产业集群。杭州则选择性鼓励参与国际大科学计划和重大科学工程,以开展前沿基础研究和技术攻关,同时重视产业发展,努力将合成生物学产业集群建设与万亿级生物医药健康产业生态圈相结合。
常州充分发挥其产业基础优势,与外部科技创新力量相结合,目标是建设长三角一流的合成生物产业创新高地。合肥则注重应用基础研究,强调场景应用创新,培育企业主体,构建应用研发领先、创新转化活跃、产业主体蓬勃发展和产业生态健全的格局。
此外,尽管苏州、无锡、南京、徐州和金华等城市未专门出台合成生物学相关规划或行动方案,但在生物医药产业和未来产业发展等相关政策中高度重视合成生物学。
总体上看,长三角合成生物学科技创新和产业创新融合发展的万亿级“雁阵”正在振翅起飞。其中,上海作为“头雁”,肩负着创新策源、产业引领的重任,而杭州、金华及苏锡常、南京、合肥等城市分别成为南、北双翼,有望共同发展成为具有重要国际影响力的一流合成生物学科技集群和世界一流生物制造产业集群。
跨区域协同创新加速合成生物产业集群化发展
跨区域的科技与产业协同是长三角区域合成生物学发展的重要特点。通过跨市、跨省合作,长三角已形成了多个代表性的新型研发机构和跨区域创新平台,推动了科技与产业的深度融合。(见表3)。这种模式不仅促进了科技与产业的深度融合,也为区域经济的协同发展注入了新活力。

随着长三角一体化发展战略的深入实施,上海、南京、无锡、合肥和常州等地通过整合区域内外的创新资源,建立了以企业、政府、高校及科研机构合作共建的新型研发机构。三方共同出资,院士或教授团队在其中发挥核心引领作用。企业不仅提供先进的设施平台和科学服务,还通过与科研院所的良性互动,反馈技术难题,促进科技成果产出,进而推动合成生物学产业的发展。政府则在优化政策和招商引资方面发挥重要保障作用,协力推动“硬科技走出实验室,奔向生产线”。
在跨区域协同方面,上海、南京和合肥依托当地丰富的科技创新资源,积极推动新型研发机构的建设。例如,合肥利用合肥工业大学和中国科学技术大学的优势,积极发展生命大健康产业。而常州、无锡等城市则通过整合区域内外资源,促进跨区域协同和产学研合作。无锡依托南京大学锡山应用生物技术研究所,与南京大学化学与生物医药创新研究院及锡东新城商务区管委会联合创建了无锡合成生物学与生物制造研究中心。
在核心技术领域,各城市根据本地优势产业类型,围绕酶制剂、代谢工程和生物质能源等方向开展研究。同时,人工智能、信息技术和材料科学等多领域技术的整合运用,体现了跨学科领域的多元创新。
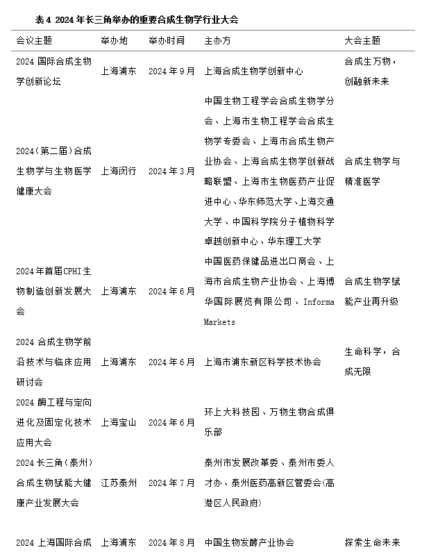
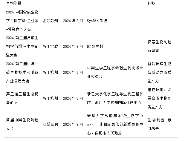
行业大会构建长三角合成生物产业朋友圈
为应对区域内合成生物学领域的快速发展与广泛需求,长三角举办了多场合成生物学行业大会,吸引了不同地区高校、科研机构、企业以及投资界的广泛参与(表4)。大会为区域内的创新主体提供了科技前沿追踪、行业共性技术研讨、创新成果展示、发展经验的交流平台,构建了长三角合成生物学发展的“朋友圈”,形成了与产业园区/生物制造产业集群建设相呼应的临时集群知识生态。并且,大会多由地方研究中心、科技厅、高校等联合主办,有利于形成了高校展示科研成果、企业获取前沿技术、政府制定精准政策的多方共赢局面。


顺应集群化趋势,实现长三角合成生物产业协同创新发展
加强有组织科研,协同解决上游关键使能技术短板
为解决合成生物学领域上游关键使能技术的不足,长三角地区应探索“长三角模式”,在新型举国体制框架下强化区域国家战略科技力量。通过优化上海、杭州、南京等城市的科研机构、高校和领军企业布局,提升区域创新体系效能。建议加强市际间有组织科研,整合合成生物学专项基金,尤其在长三角基础研究联合基金中设立合成生物学专项,推动AI赋能的科技攻关,尽快掌握上游核心技术。
搭建产业引导基金集群,优化长三角科技金融生态
合成生物学产业在中游平台和下游应用环节尚处于早期阶段,需长期资金支持。建议在长三角各省市的产业引导基金基础上,搭建产业引导基金集群,促进资本协作,鼓励早期、小规模投资,特别是支持具备CRO属性(Contract Research Organization,合同研究组织)的中游企业,协调发展资本耐心与产业发展热情,推动合成生物学产业链延伸。
规范多学科复合型人才引育格局,深化产教融合发展
长三角应协同推进合成生物学战略科学家和科技领军人才队伍建设,发挥其在技术突破与人才梯队中的引领作用。通过高校、实验室与企业合作,实施“产学研联合培养”模式,培养多学科复合型人才。同时,制定更具吸引力的人才政策,吸引国际顶尖科研人才,推动技术创新与国际化发展。
组建长三角合成生物学专业开发区联盟,共创世界级产业集群
集群化是合成生物学产业发展趋势,长三角各地应加强特色园区的合作,组建合成生物学专业开发区联盟。通过在孵化器建设、产业化落地、产业链补链等方面协同,打造世界级合成生物学产业集群,构建一流产业生态,推动区域内产业集群发展。
[本文作者滕堂伟系上海市人民政府决策咨询研究基地曾刚工作室(长三角区域一体化研究方向)教授,华东师范大学国土开发与区域经济研究所所长,于悦系华东师范大学中国现代城市研究中心博士生]