以数字技术赋能实体经济,是新质生产力发展的关键路径,更是长江经济带突破发展瓶颈、实现能级跃升的核心抓手。长江经济带集聚了庞大的传统制造业与重化工业,产业基础雄厚但也面临资源环境约束、产能结构失衡等问题,推动其“数转智改绿色化”融合升级迫在眉睫。这不仅是依托大数据、人工智能等技术优化生产流程、提升生产效率的效率革命,更是重构生产模式、产业链条与价值体系的深刻变革,最终旨在破解资源环境瓶颈,推动产业向低碳化、智能化转型,重塑长江经济带产业核心竞争力,为高质量发展注入持久动能。
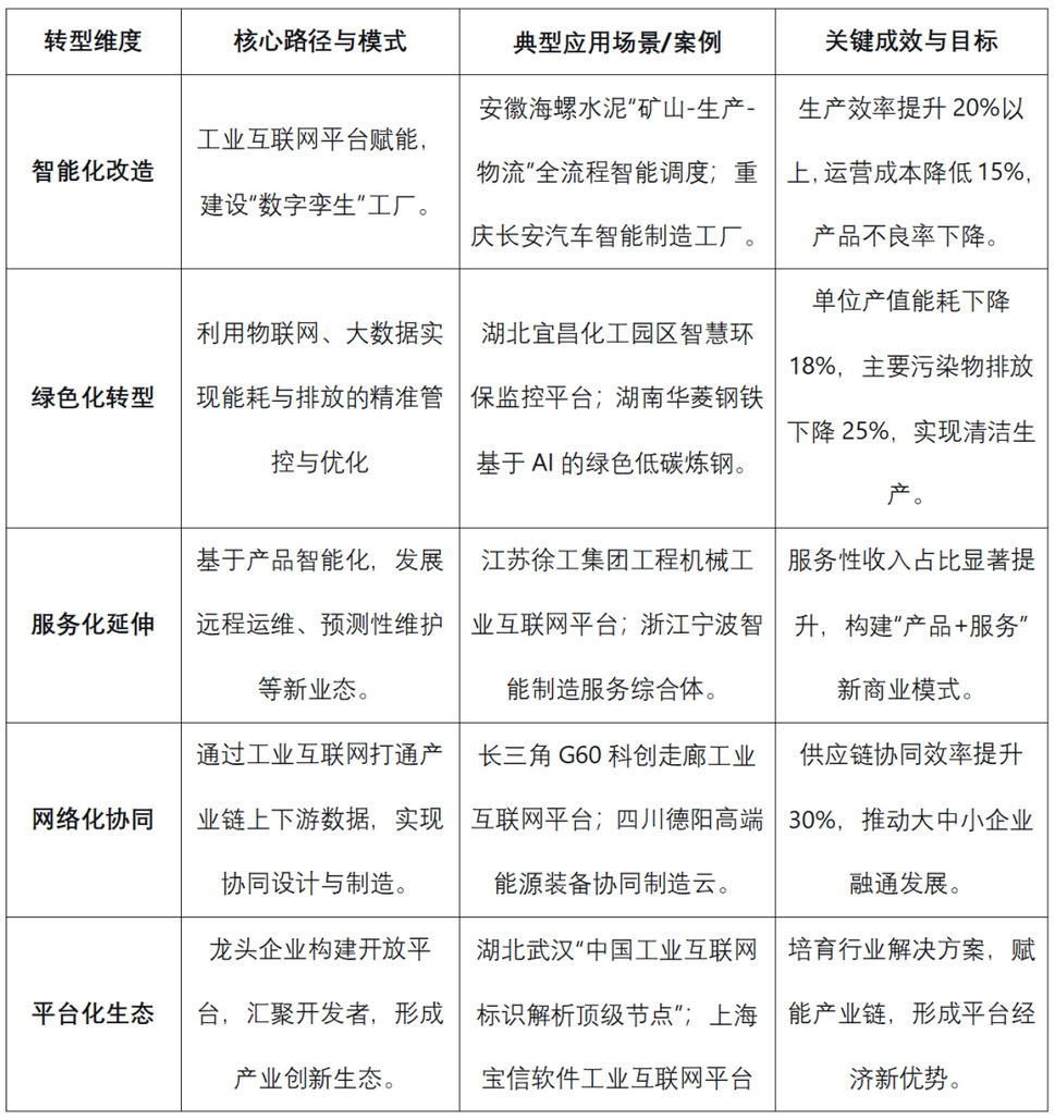
表1 “十四五”长江经济带传统产业智能化、绿色化转型路径与典型案例

来源:中国长江经济带发展研究院
(一)纵深推进智能制造,重构生产运营模式
传统产业的智能化改造已超越单点式的机器换人,进入以数据驱动为核心的全局优化新阶段。长江经济带应锚定产业升级方向,大力推广“产业大脑 + 未来工厂” 的范式。例如,在钢铁、化工、建材等高耗能行业,全面推进 “数字孪生” 技术的深度应用,通过在虚拟空间对实体工厂的全要素、全流程、全业务映射和模拟,实现生产工艺的动态优化、设备故障的预测性维护以及能源资源的精细化调度,助力高耗能产业降本增效、绿色转型。江苏的波司登羽绒服 “智能工厂” 通过数字化系统,实现了从订单到成品的全流程快速响应,生产效率提升 25% 以上。目标是到 2027 年,沿江省市规模以上工业企业智能制造能力成熟度达 2 级及以上的比例超过 60%,关键工序数控化率超过 75%,为长江经济带高质量发展注入强劲动能。
(二)深度融合绿色智能,实现降碳减污增效
数字化是实现绿色化的最佳使能工具。长江经济带需锚定绿色低碳发展目标,大力推广“工业互联网 + 绿色制造” 创新模式。通过在重点园区和企业部署泛在的物联网感知终端,构建覆盖能源消耗、污染物排放、碳排放的实时监测与管理系统。利用大数据和人工智能算法,对生产过程中的能耗和物耗进行动态分析、诊断和优化,实现从 “经验节能” 到 “精准节能” 的跨越。江西的铜陵有色通过搭建能源智能管控平台,年节约标煤数万吨,减排二氧化碳超十万吨,为行业树立了绿色转型标杆。未来,应推动这种模式在沿江所有国家级工业园区普及,并建立统一的省级 / 流域级工业碳效码平台,对企业的碳排放强度进行精准画像和分级管理,引导金融资源向绿色低碳领域倾斜,助力长江经济带筑牢绿色发展根基。
(三)创新产业协同范式,提升产业链整体韧性
新质生产力的发展要求产业链具备更高的弹性和协同效率。长江经济带应依托数字技术优势,立足产业互补、区域联动的发展基础,构建跨区域、网络化、一体化的产业协同生态。支持龙头企业牵头搭建行业级工业互联网平台,向上游供应商开放订单、产能和库存数据,推动供应链的透明化和协同计划排产,打通产业链上下游数据壁垒。例如,浙江的传化智联公路港平台,通过数字技术连接物流企业、货车司机和货主,大幅提升了货物周转效率。同时,鼓励发展基于平台的共享制造、柔性制造等新模式,让闲置的研发设计、生产设备、试验验证等能力在区域内得到高效复用。这不仅提升了单个企业的竞争力,更增强了整个长江经济带重点产业链在面临外部冲击时的风险抵抗能力和快速恢复能力,为培育壮大新质生产力夯实产业链根基。

